上海市2025年中小学教师资格定期注册公告
来源:上海市教育委员会
发布时间:2025-09-28
人气:242
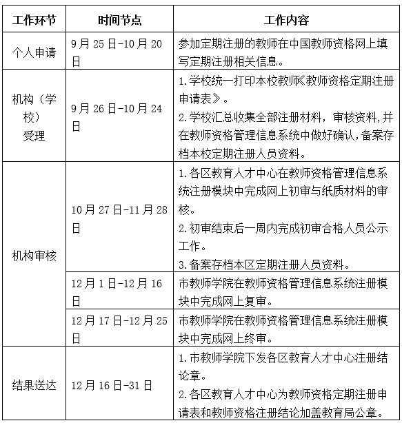
为做好2025年本市中小学教师资格定期注册工作,根据《教育部关于印发〈中小学教师资格考试暂行办法〉〈中小学教师资格定期注册暂行办法〉的通知》(教师〔2013〕9号)文件规定,现将本市中小学教师资格定期注册相关工作告知如下: 一、教师资格定期注册范围与对象 本次定期注册范围为本市公办中小学、幼儿园、中等职业学校及公办教育机构,对象为以上单位中2025年12月31日前在编在岗教师。积极鼓励民办学校教师参加教师资格定期注册。 二、教师资格定期注册条件 (一) 满足下列条件的,定期注册合格 1. 遵守国家法律法规和《新时代中小学教师职业行为十项准测》《新时代幼儿园教师职业行为十项准则》《中小学教师职业道德规范》,达到教育行政部门规定的师德考核评价标准,有良好的师德表现; 2. 每年年度考核合格以上等次; 3. 每个注册有效期内完成不少于国家规定的360个培训学时或市教育行政部门规定的等量学分; 4. 身心健康,胜任教育教学工作。 (二) 有下列情形之一的,应暂缓定期注册 1. 注册有效期内未完成国家规定的教师培训学时或市教育行政部门规定的等量学分; 2. 中止教育教学和教育管理工作一学期以上,但经所在学校或教育行政部门批准的进修、培训、学术交流、产假等情形除外; 3. 一个注册周期内任何一年年度考核不合格。 (三) 有下列情形之一的,注册不合格 1. 违反《新时代中小学教师职业行为十项准测》《新时代幼儿园教师职业行为十项准则》《中小学教师职业道德规范》和师德考核评价标准,影响恶劣; 2. 一个定期注册周期内连续两年以上(含两年)年度考核不合格; 3. 依法被撤销或丧失教师资格。 三、教师资格定期注册所需材料 (一)首次注册递交资料 首次注册按照申请教师是否参加见习教师规范化培训,分为两类人员:已参加规范化培训人员和未参加规范化培训人员。 1. 未参加规范化培训人员首次注册需提供以下资料: (1)《教师资格注册申请表》一式3份; ①注册申请表加盖学校公章、区教育局公章; ②一份交区人才中心备案,一份学校归文书档案,一份留存本人档案。 (2)《教师资格证书》复印件,加盖学校公章; (3)在岗聘用(劳动)合同复印件; ①聘用(劳动)合同复印第一页、最后一页(含有本人及学校信息、学校公章); ②续签合同的只需复印续签合同即可; ③校园长的合同以干部任免的红头文件代替,复印文件 。 (4)师德表现证明; (5)2023、2024年两年的年度考核证明,如某年未在本校考核的,某年考核结果可摘录自其人事档案,并在某年考核备注栏注明“摘录于人事档案”; (6)符合要求的教师培训证明。 ①已完成“十三五”培训计划的,提供“十三五”教师教育结业证书复印件,加盖学校公章; ②未能完成 “十三五”培训,但纳入“十四五”培训的,提供“十四五”培训编号(加盖培训机构、学校公章)及学校出具的情况说明。 2. 已参加见习教师规范化培训,并取得《上海市中小学(幼儿园)见习教师规范化培训合格证书》,首次注册需提供以下资料: (1)《教师资格注册申请表》一式3份(同上); (2)《教师资格证书》复印件,加盖学校公章; (3)在岗聘用(劳动)合同复印件(复印要求同上); (4)《上海市中小学(幼儿园)见习教师规范化培训合格证书》复印件,加盖学校公章。 (二)定期注册递交资料 1.同上(一)1.(1); 2.同上(一)1.(2); 3.同上(一)1.(3); 4.同上(一)1.(4); 5. 2020--2024年五年的年度考核证明; 6.同上(一)1.(6)。 四、教师资格定期注册时间安排及工作流程 本市2025年教师资格定期注册网上申请报名时间为9月25日(周四)0:00--10月20日(周一)24:00,参加定期注册的教师可在规定时间内访问“中国教师资格网(https://www.jszg.edu.cn)---网上办事---中小学教师资格定期注册----在线办理”,进行账号注册和信息填报,具体工作流程如下:
上海市2025年中小学教师资格定期注册工作流程
五、教师资格定期注册相关说明 (一)关于虚假信息 教师资格定期注册由申请人自行申报填写,信息需真实有效,如有虚假信息,根据《中小学教师资格定期注册暂行办法》第二十条规定“申请人隐瞒有关情况或提供虚假材料申请教师资格注册的,视情况暂缓注册或注册不合格,并给予相应处罚;已经注册的,应当撤销注册。” (二)关于假证 在定期注册过程中如发现持有假证的,根据《教师资格条例》第十九条“有下列情形之一的,由县级以上人民政府教育行政部门撤销其教师资格:(一)弄虚作假、骗取教师资格的;被撤销教师资格的,自撤销之日起5年内不得重新申请认定教师资格,其教师资格证书由县级以上人民政府教育行政部门收缴。” (三)关于定期注册年度的连贯性 首次注册合格后,后续定期注册需要申请人连续参加5年教育教学工作且年度考核为“合格”以上,如果其中申请人因工作流动或其他原因,注册年度有中断或超出5年没有及时注册,可将符合条件的年度累积,累积符合条件满5年后,方可参加当期定期注册,注册年限的最近年度需包含在内,考核合格后方可参加注册,如:申请人参加2024年注册,必须要最近年度的2023年考核需为“合格”,才可以参加2024年定期注册。 (四)关于持有高校教师资格证书注册 高校教师不参加定期注册,对持有高校教师资格证书在中小学任教的,可凭高校教师资格证书注册,这时注册只考虑注册条件。根据是否符合注册条件,与其他人员一样在证书相关位置标注注册结论,但不改变资格种类,如:不能标注“同意注册高中教师资格”类似情况。 (五)关于注册期间老师受到行政处分 对于参加注册教师在注册当年因出现违纪违规情况,参加注册时正处于教师受处分期间的,根据《中小学教师违反职业道德处理办法》(教师〔2018〕18号)第十条规定“教师受处分期间暂缓教师资格定期注册。”因此,在教师受处分期间,暂缓参加定期注册,待处分结束后,以后年度按照《中小学教师资格定期注册暂行办法》规定条件参加注册,要求同上述第(三)条最近年度考核需合格。 (六)关于注册期间更换教师资格证书如何计算注册次数 申请人首次注册合格后,如果在后续定期注册期间更换新证书(换证书学科,或者换证书学段),新旧证书的注册次数不会累加。但申请注册的教师,仍需按定期注册要求,通过5年的注册期考核。 (七)关于注册期间申请的衔接性 教师在其他省市已参加注册,如时间安排与本市注册时间安排不一致,可能会引起注册时间间断,这时注册教师可提前参与本市注册,注册时间可有一段重合。如:申请人的证书中注册有效期为“2020年2月28日—2025年2月27日”,可参加本市本年度注册。 (八)关于无故不参加定期注册 注册范围内的教师无故逾期不申请定期注册,按照注册不合格处理。 六、教师资格定期注册咨询方式 参加定期注册的教师如有问题,请咨询本校负责人事工作的老师或学校主管教育局。报名中遇到问题,可参考“中国教师资格网”导航栏中的咨询服务——常见问题对照处理,或拨打中国教师资格网“咨询服务”栏目下咨询电话。上海市各注册机构联系方式见“中国教师资格网”中“咨询服务”栏目下的“各省份定期注册工作联系方式”。
上海市教育委员会 2025年9月25日 原文链接:https://www.jszg.edu.cn/pages/html/181/a7590494717223.html |






